九六参考网www.96flw.com
  • 首页
  • 代数
  • 图像
  • 矩阵
  • 数字
  • 平面几何
  • 立体几何
  • 三角函数
  • 解析几何
  • 日期时间
  • 颜色
  • 进制
  • 物理
  • 电子电路
  • Html
  • 健康
  • 生活

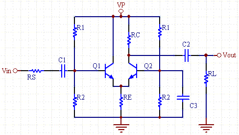
差动放大器计算器

R1 (KΩ) 
R2 (KΩ)
RC(Collector resistor)集电极电阻 (KΩ) 
RE(Emitter resistor)发射极电阻 (KΩ) 
VP(Supply Voltage)电源电压 (V)
Beta (DC Current Gain)直流电流增益
VBE (Base to emitter drop)基极-发射极压降 (V)
Rs(Source Resistance): 电源内阻 (Ω)
RL(Load resistor)负载电阻 (Ω) 
fT(Current Gain BW Product):电流增益带宽 (MHz)
CCB(Cu Collector-Base Cap.): 集电极与基极间电容 (pF)
CBE(Cπ, Base-Emitter Cap.):基极和发射极之间的电容(可选) (pF)

VC(Collector Voltage)集电极电压 (V) 
VE(Emitter Voltage)发射极电压 (V) 
VB (Base Voltage)基极电压 (V) 
IE(Emitter Voltage)发射极电压 (mA) 
IC(Collector Voltage)集电极电压 (mA) 
IB (Base Voltage)基极电压 (mA) 
gm (Transconductance)跨导
rπ (Input Resistance of BJT at low freq)晶体管输入阻抗,低频率的 (Ω)
re  (Ω)
RIN (Input Resistance of Amp)放大器输入阻抗 (KΩ)
A (Amplifier Voltage Gain)放大器的电压增益
fP1 (MHz)
fP2 (MHz)

VB=  VP*R2/(R1+R2)

VE= VB-VBE

IE=VE/RE

Alpha= Beta/(Beta+1);

IC= Alpha*IE

VC= VP -  IC*RC/2

IB=IC/Beta

 

gm = Ic/25mA

re= Alpha/gm

rπ= Beta/gm

A=Alpha* rπ*RC/(Rs+2*rπ)/re

fP1=1/(2*π*(Rs||2*rπ)*(CBE/2+CBC))

fP2=1/(2*π*RC*CBC)

 

fT= gm/(2π*(CBE+CBC))

The lower pole is dominate: 

 

.

推荐
全能计算网
资源星球 VIP音乐在线免费解析 VIP电影在线免费解析

热门工具推荐

N次方根计算器
平面向量减法计算器
四元一次方程组计算器
斜截式方程计算器

热门工具

  • 网站首页
  • 代数计算
  • 图像计算
  • 矩阵计算
  • 数字计算
  • 平面几何
  • 立体几何
  • 三角函数
  • 解析几何
  • 日期时间
  • 颜色计算
  • 进制计算
  • 物理计算
  • 电子电路
  • Html工具
  • 健康计算
  • 八字计算
  • 税费计算

Copyright © 2010-2025 全能计算网 | 站点地图 | 站点目录